摄怎么组词(五年级语文第16课太阳知识清单)

摄怎么组词(五年级语文第16课太阳知识清单)

所暄和 2025-11-01 科学 14 次浏览 0个评论

家长们看过来!五年级语文第16课《太阳》的知识清单来啦~

这篇课文生字、词语丰富,像“摄”“殖”等字的读音、结构、组词都有清晰梳理,还有重点词语的释义、造句,近义词、反义词也一网打尽。

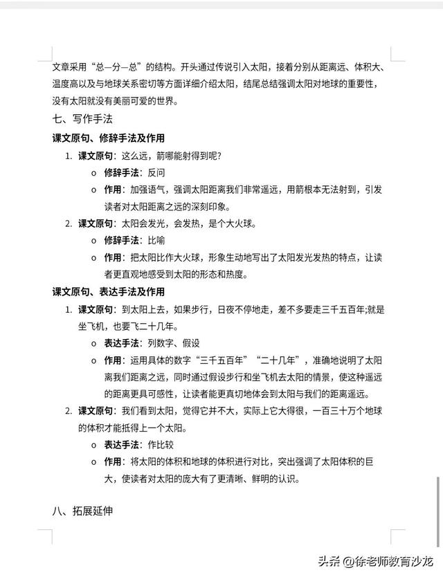
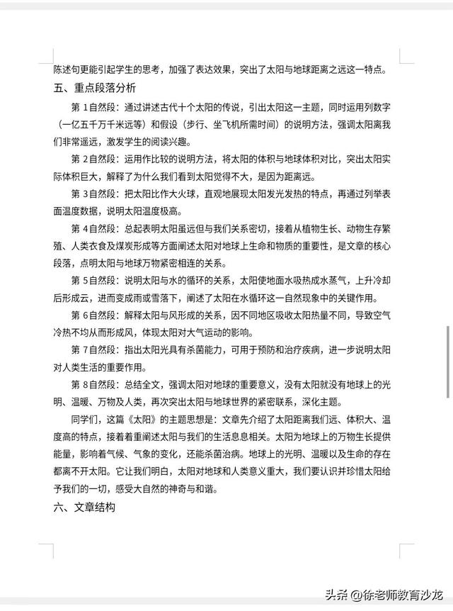
在句子和段落分析上,讲解了比喻、反问等修辞手法,以及列数字、作比较等说明方法,能帮孩子更好理解太阳“远、大、热”的特点,还有太阳与地球万物的紧密联系。

文章是“总 - 分 - 总”结构,主题明确。课后还有“太阳与我们的生活”手抄报作业,孩子能在实践中深化对课文的理解。快帮孩子收藏,助力学习~

五年级语文第16课《太阳》知识清单,助力孩子高效学习!

五年级语文第16课《太阳》知识清单,助力孩子高效学习!

五年级语文第16课《太阳》知识清单,助力孩子高效学习!

五年级语文第16课《太阳》知识清单,助力孩子高效学习!

五年级语文第16课《太阳》知识清单,助力孩子高效学习!

五年级语文第16课《太阳》知识清单,助力孩子高效学习!

转载请注明来自德立,本文标题:《摄怎么组词(五年级语文第16课太阳知识清单)》

每一天,每一秒,你所做的决定都会改变你的人生!

发表评论

快捷回复:

评论列表 (暂无评论,14人围观)参与讨论

还没有评论,来说两句吧...