欧姆定律知识点(初中物理欧姆定律常考知识点大全)

欧姆定律知识点(初中物理欧姆定律常考知识点大全)

隋霁 2025-10-17 教程 7 次浏览 0个评论
初中物理:《欧姆定律》常考知识点大全

物理大师

(一)知识框架初中物理:《欧姆定律》常考知识点大全

(二)探究电阻上的电流跟两端电压的关系

1、电流与电压的关系

初中物理:《欧姆定律》常考知识点大全

2、电流与电阻的关系

初中物理:《欧姆定律》常考知识点大全

3、在探究“电流与电压、电阻”关系的实验中

滑动变阻器的作用作用:

改变电路中电流的大小;改变R两端的电压大小;保护电路,使电路中的电流不至于过高。

注意事项:

连接电路时开关应断开;在闭合开关前,应将滑动变阻器的滑片调到电阻值最大的位置;电压表和电流表应该选择合适的量程。

运用数形结合思想分析电流与电压、电阻之间的关系:

利用图像来表示一个物理量随另一个物理量的变化情况,可以直观、形象地表示出物理量的变化规律。

控制变量法

该实验中,第一步是保持电阻不变,改变电压,观察电流随电压的变化规律;第二步是保持定值电阻两端的电压不变,改变定值电阻的大小,观察阻值和电流之间的变化规律。这种方法称为控制变量法。

4、注意该试验中,可能的电路故障

常见的故障有:电表无示数、示数偏低、实验数据或结论错误等。

(三)欧姆定律及其应用

1、内容

I=U/R 变形式:U=IR 或 R=U/I

描述:导体中的电流跟导体两端的电压成正比,跟导体的电阻成反比。

注意:① 该定律中涉及到的电流、电压、电阻是针对同一段导体的或电路的;具有同时性。

② 使用该定律时,各物理量的单位必须统一,电压、电阻、电流的单位分别是V、Ω、A。

③该定律只适用于金属导电和液体导电,对气体、半导体导电一般不适用。

④该定律只适用于纯电阻电路。

2、结论(注意前提条件)

电阻一定时,通过导体的电流与导体两端的电压成正比

电压一定时,通过导体的电流与导体的电阻成反比

3、电阻的串、并联

(1)串联电路的总电阻等于各串联电阻之和

R=R1+R2+……+Rn

n个阻值相同的电阻串联,其总电阻为R=nR0

把几个电阻串联起来相当于增加了导体的长度,其总电阻一定比每个导体的电阻大。

(2)并联电路的总电阻的倒数等于各并联电阻的倒数之和

初中物理:《欧姆定律》常考知识点大全

n个阻值相同的电阻并联,其总电阻为R=R0/n

把n个电阻并联起来,相当于增加了导体的横截面积,其总电阻比每一个导体的都要小。

4、串、并联中电压电流的分配特点

初中物理:《欧姆定律》常考知识点大全

“串联分压、并联分流”的理解:

根据串联中,电流不变,利用欧姆定律I=U/R,有U1/R1=U2/R2,变形得U1/U2=R1/R2

根据并联中,电压相等,利用欧姆定律U=IR,有I1R1=I2R2,变形得I1/I2=R2/R1

(四)测量电灯泡的电阻

1、伏安法测导体电阻

初中物理:《欧姆定律》常考知识点大全

2、伏安法测小灯泡电阻(重要)

初中物理:《欧姆定律》常考知识点大全

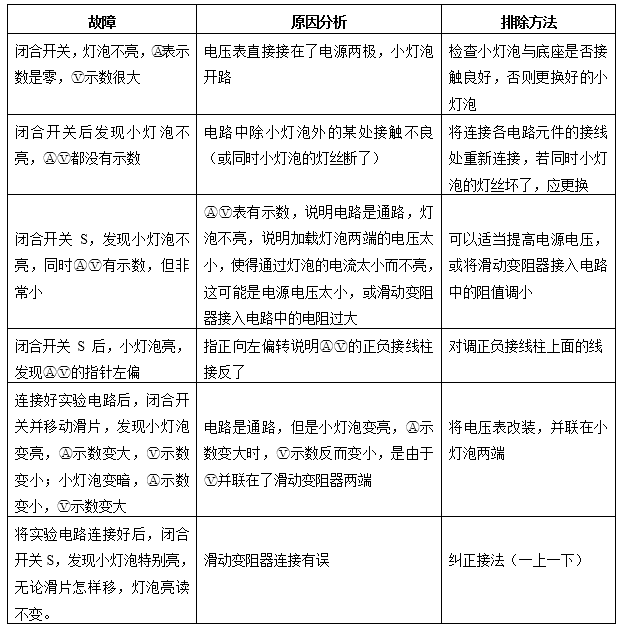
3、“伏安法”测电阻试验中常见故障的排除方法

初中物理:《欧姆定律》常考知识点大全

初中物理:《欧姆定律》常考知识点大全

(五)欧姆定律和安全用电

1、欧姆定律和安全电压

(1)人体触电或引发火灾,都是由于电路中的电流过大造成的,从欧姆定律I=U/R来考虑:

① 电压越高越危险

② 防止电阻过小。(如:湿手不能触摸开关和用电器,避免短路等)

(2)加在人体上但不会对人体造成危害的电压称为安全电压(≤36V)。

我国家庭电路电压=220V 动力电路电压=380V

高压输电线路电压可达105V

2、利用欧姆定律分析短路现象

导线不通过用电器而直接接在用电器或电源的两端,称之为短路。

由于并联,导线与和它并联的部分两端电压相同,而导线电阻很小,可以不计,则导线上必然通过一个大电流。

若导线与用电器并联,则电流几乎不通过用电器,用电器不工作;若导线与电源并联,则大电流通过电源会将电源烧坏。

3、注意防雷

(1)雷电现象及破坏作用

雷电是大气中一种剧烈的放电现象。云层间、云层与大地间的电压可达几百万伏甚至几亿伏。根据欧姆定律,当发生雷电现象时,可以产生巨大的电流。

(2)避雷针

避雷针由金属制成,放在建筑物高处,当电荷传至避雷针尖,电荷会极易沿金属线流入大地,这条电流通道的建立可以中和云层和建筑物上的正负电荷,使得建筑物免遭雷电损坏。

4、利用欧姆定律解释触电现象

触电是由于电流过大造成的。根据I=U/R,当电压过大或电阻过小时,都会产生大电流,造成触电事故。

(六)方法清单

1、利用欧姆定律进行计算步骤

(1)根据题意画出电路图,看清电路的组成(串联还是并联)——分析连接方法

(2)明确题目给出的已知条件、未知条件——知道有什么、求什么

(3)针对电路类型(串、并),联系欧姆定律进行分析——核心分析

(4)列式求解

例:如图所示的电路中,电阻R1的阻值是10Ω,闭合开关S,电流表A1的示数为2A,电流表A2的示数为0.8A,则电阻R2的阻值为______。

初中物理:《欧姆定律》常考知识点大全

2、如何判断电压表、电流表的示数变化

(1)明确电路的连接方式和各元件的作用

(2)认清滑动变阻器的连入阻值

(3)弄清电路图中电表测量的物理量

(4)分析电路的总电阻怎样变化和总电流的变化情况

(5)最后综合得出电路中电表示数的变化情况

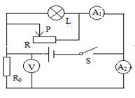
例:如图所示电路中,电源电压恒定,R0为定值电阻,R为滑动变阻器,闭合开关S后,在滑动变阻器滑片P左滑的过程中( )

A.电流表A1的示数变小 B.电流表A2的示数变大

C.电压表示数变小 D.电灯的亮度变暗

初中物理:《欧姆定律》常考知识点大全

物理大师

转载请注明来自德立,本文标题:《欧姆定律知识点(初中物理欧姆定律常考知识点大全)》

每一天,每一秒,你所做的决定都会改变你的人生!

发表评论

快捷回复:

评论列表 (暂无评论,7人围观)参与讨论

还没有评论,来说两句吧...