铁塔集团5G授权给哪些公司(陕西有企业替人租地方建5G基站三大运营商及铁塔公司从未授权)

铁塔集团5G授权给哪些公司(陕西有企业替人租地方建5G基站三大运营商及铁塔公司从未授权)

向乐欣 2025-10-24 数码 9 次浏览 0个评论

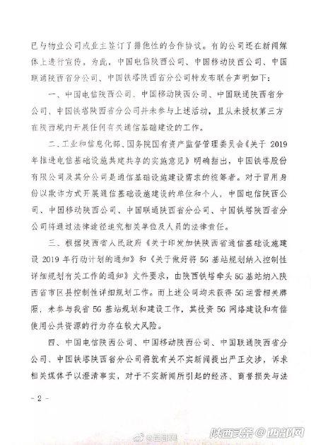
直播西安 【陕西有企业替人租地方建5G基站?三大运营商及铁塔公司:从未授权】近期,陕西一些政府机关、物业管理公司、房屋业主的反映,有人要在小区或单位租赁地方建设5G基站,并称获得了相关单位的委托授权。陕西的三大运营商及铁塔公司向西部网、陕西头条记者表示,他们从未授权任何第三方公司建设5G基站。

陕西有企业替人租地方建5G基站?三大运营商及铁塔公司:从未授权陕西有企业替人租地方建5G基站?三大运营商及铁塔公司:从未授权陕西有企业替人租地方建5G基站?三大运营商及铁塔公司:从未授权

声明:转载此文是出于传递更多信息之目的。若有来源标注错误或侵犯了您的合法权益,请作者持权属证明与本网联系,我们将及时更正、删除,谢谢。

转载请注明来自德立,本文标题:《铁塔集团5G授权给哪些公司(陕西有企业替人租地方建5G基站三大运营商及铁塔公司从未授权)》

每一天,每一秒,你所做的决定都会改变你的人生!

发表评论

快捷回复:

评论列表 (暂无评论,9人围观)参与讨论

还没有评论,来说两句吧...