主宰的刷新时间间隔多久(夫子的试炼第一条主宰刷新时间第一条暴君刷新时间)

主宰的刷新时间间隔多久(夫子的试炼第一条主宰刷新时间第一条暴君刷新时间)

赖燕婉 2025-10-12 手机 12 次浏览 0个评论

不少玩家在王者荣耀夫子的试炼活动中经常会遇到一些不会答的问题,下面小编就给大家带来几个常见的问题答案,比如:王者荣耀夫子的试炼第一条暴君刷新时间是多少?第一条主宰的刷新时间?一起来看一下!

夫子的试炼第一条主宰刷新时间?第一条暴君刷新时间?

第一条暴君的刷新时间开局多少分钟?暴君的刷新时间间隔是?”答案:2分钟

第一条主宰的刷新时间是开局多少分钟?主宰的刷新时间?D 八分钟

攻击速度属性的上限是多少?答案:A 2

兵线是从游戏开始后多少秒开始出生?答案:10s

王者荣耀夫子的试炼答案汇总:

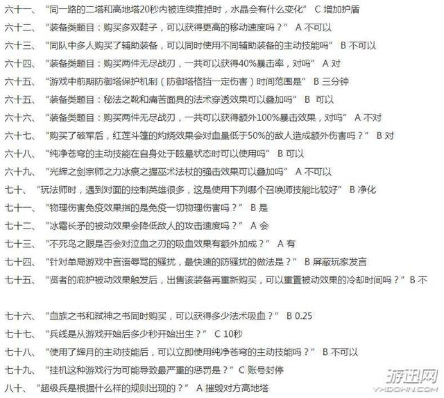
基础问题:(点击看大图)

夫子的试炼第一条主宰刷新时间?第一条暴君刷新时间?夫子的试炼第一条主宰刷新时间?第一条暴君刷新时间?夫子的试炼第一条主宰刷新时间?第一条暴君刷新时间?夫子的试炼第一条主宰刷新时间?第一条暴君刷新时间?夫子的试炼第一条主宰刷新时间?第一条暴君刷新时间?

转载请注明来自德立,本文标题:《主宰的刷新时间间隔多久(夫子的试炼第一条主宰刷新时间第一条暴君刷新时间)》

每一天,每一秒,你所做的决定都会改变你的人生!

发表评论

快捷回复:

评论列表 (暂无评论,12人围观)参与讨论

还没有评论,来说两句吧...