一、只要你是工程人,在日常工作当中,总会遇到单位工程这个概念。尤其是做资料内业的资料员,每个项目都会遇到。因为进场就要拿到图纸,提前最好《分部分项工程划分方案》,这一点尤其是监理的比较重视,在第一次监理例会中,有经验的监理单位会在会上提出来。让施工方尽快上报《分部分项工程划分方案》。那么在理解分部分项的第一步,就是理解什么是单位工程。

二、你会发现,这些回答,并不能回答你的疑问,甚至会让你脑海中概念更加模糊。所以我们需要找到规范原文,拿着规范去理解,什么是单位工程。



我们某度搜索,发现答案五花八门讲的。
这里我把部分回答截图出来
提问回答①
提问回答②
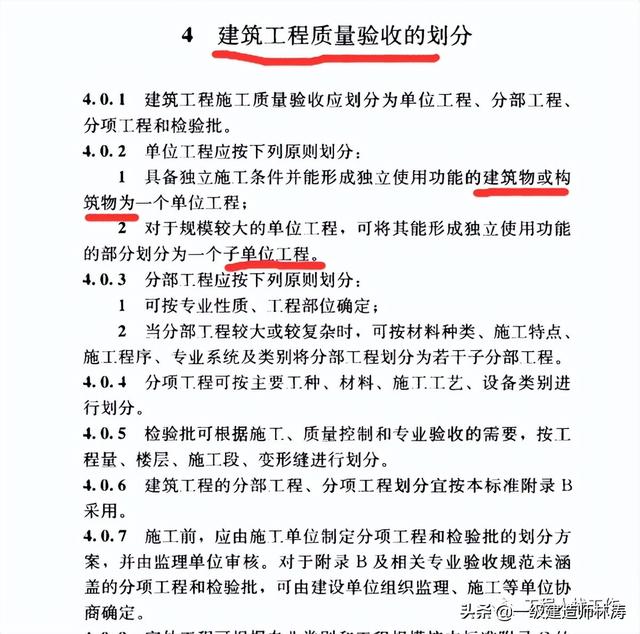
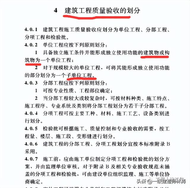
在GB50300-2013 建筑工程施工质量验收统一标准,第7页,你会发现对于单位工程有比较明显的标签区分。把握好关键词就能让你很好的理解什么是单位工程。
关键标签(上图中红色标记)
①:单位工程是在进行工程质量验收时,划分的一个对象概念。即对什么什么进行验收。它是一个验收对象。
②具备xxxx的建筑物或构筑物(构筑物的概念就是不能直接居住的,比如水塔、水池这些)为一个单位工程。这里的标签就是建筑物或者构筑物,简单点来说就是一个建筑。比如一个学校有很多栋教学楼,食堂。那么其中的一栋教学楼就是一个单位工程。
③对于规模大的单位工程,可以按照xxx划分为一个子单位工程。这里的标签就是子单位工程。日常工作中见的最多的就是上部办公塔楼、下部底商裙房的这类结构。
下部裙房先施工完成了,具备验收条件,那么可以先行验收,相关的内业资料也可以先行单独编制上报。这里就是可以把下部底商裙房划分为一个子单位工程。上部办公塔楼划分为另外一个子单位工程。
抓住规范上的单位工程定义标签,相信,经过上面的讲解,你这次就能很清楚的理解与记住什么是单位工程了。
--------欢迎讨论留言,转载请注明出处。
转载请注明来自德立,本文标题:《裙房是什么意思(这次理解与记住什么是单位工程)》
京公网安备11000000000001号
京ICP备11000001号
还没有评论,来说两句吧...