家长们看过来 五年级语文第六课《将相和》知识清单来啦✨ 这篇经典课文藏着超多语文知识点~
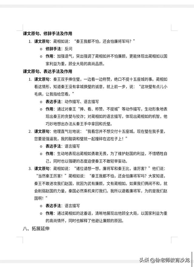
生字、词语、成语一网打尽 像“璧、臣”等生字的读音、结构,“无价之宝”等词语解析,“完璧归赵”等成语的释义、出处,都清晰梳理 还有修辞手法,文中反问句超有意思,能帮孩子体会语言魅力~
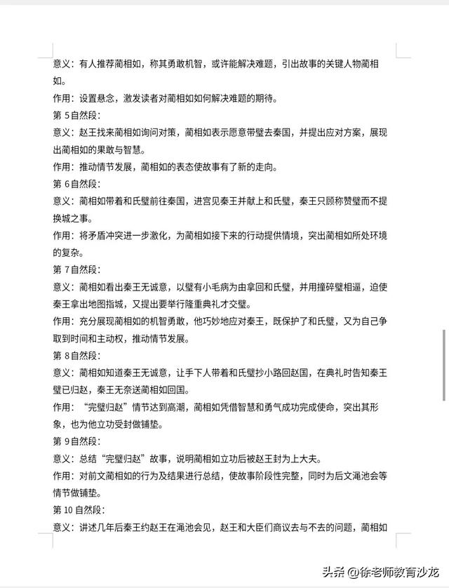
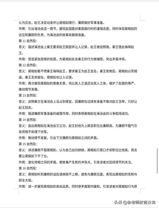
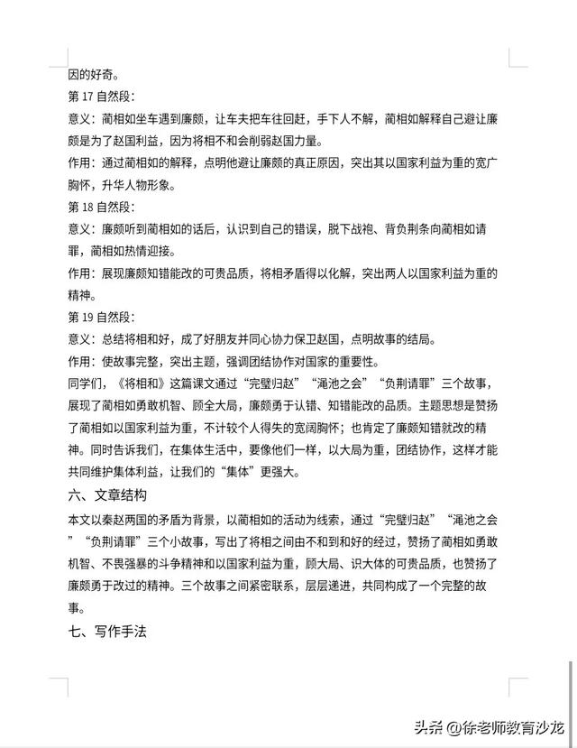
段落分析细致入微,从时代背景到将相和解,每一段的意义与作用都讲透,孩子读懂故事不难啦 主题思想更是关键,蔺相如的顾全大局、廉颇的知错能改,给孩子做人做事树榜样
跟着这份清单,孩子学《将相和》轻松又扎实,语文素养悄悄up 快给孩子收藏,助力语文学习吧~











转载请注明来自德立,本文标题:《将相和读音(五年级语文将相和知识清单)》
京公网安备11000000000001号
京ICP备11000001号
还没有评论,来说两句吧...