微信如何完成账号风险评估(移动微法院 法官手把手教您手机打官司)

微信如何完成账号风险评估(移动微法院 法官手把手教您手机打官司)

漆孟乐 2025-10-29 科学 12 次浏览 0个评论

因疫情影响,我市两级人民法院开庭,审案等活动延期。如果遇上急需处理的案件,法官鼓励市民和律师用手机和电脑进行立案等程序。其中,手机可以利用辽宁移动微法院微信小程序,法官在这里“手把手”教您诉讼服务具体操作指引。

第一步:打开手机微信,选择“发现”——再点击下方显示的“小程序”

移动微法院 法官“手把手”教您手机打官司

第二步:点击上方搜索按钮。

移动微法院 法官“手把手”教您手机打官司

第三步:在搜索框里输入“辽宁移动微法院”后开始搜索

移动微法院 法官“手把手”教您手机打官司

第四步:点击“辽宁移动微法院”

移动微法院 法官“手把手”教您手机打官司

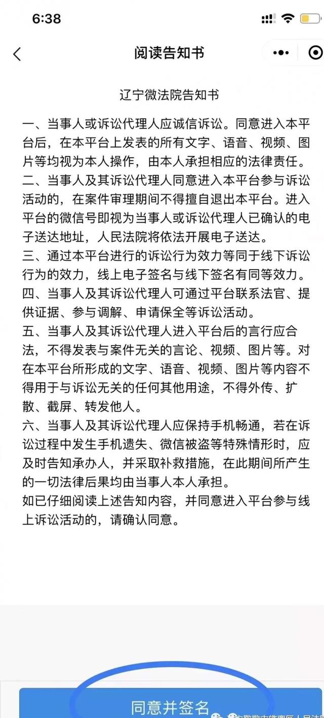
第五步:未认证的用户先进行身份信息认证,已认证过的用户直接跳过认证过程进行第六项操作。认证操作流程。

移动微法院 法官“手把手”教您手机打官司

勾选“我已阅读并接受”后点“同意,开始验证”

移动微法院 法官“手把手”教您手机打官司

填写姓名和身份证信息后点“同意,确认身份信息”

移动微法院 法官“手把手”教您手机打官司

进行手机验证,填写所使用的手机号码,通过接收短信获取验证码后填写验证码,再点击“验证”

移动微法院 法官“手把手”教您手机打官司

勾选“你同意服务提供者及腾讯使用并传送相关数据用于身份核验”后,点“下一步”

移动微法院 法官“手把手”教您手机打官司移动微法院 法官“手把手”教您手机打官司移动微法院 法官“手把手”教您手机打官司

将手机横屏操作,在空白区域写上名字,写好后点“提交”

移动微法院 法官“手把手”教您手机打官司

提交后便完成了身份验证,在显示的界面下方点击“返回首页”

移动微法院 法官“手把手”教您手机打官司

第六步:完成了身份认证,回到辽宁移动微法院界面,现在可以申请立案了。点击“我要立案”。

移动微法院 法官“手把手”教您手机打官司

第七步:在“审判立案”、“执行立案”“风险评估”和“诉状制作”中上下滚动选择。以“审判立案”为例示范操作。

移动微法院 法官“手把手”教您手机打官司

点击界面下方的“审判立案申请”。

移动微法院 法官“手把手”教您手机打官司

选择申请立案的法院。先在左面选“鞍山市”,再选择想立案法院,如“鞍山市铁西区人民法院”。

移动微法院 法官“手把手”教您手机打官司

进入信息填写页面,注意几个必填项,其中需将起诉状拍照上传,完善原被告信息,并上传证据照片,最后填写送达地址确认书的内容。审查所填写的内容无误后,点击“提交”,即完成利用手机微信小程序网上立案的操作。

移动微法院 法官“手把手”教您手机打官司移动微法院 法官“手把手”教您手机打官司

辽宁法院诉讼服务网登录网址为:http://lnsfw.lnsfy.gov.cn。当事人第一步完成注册。注册后登陆账号,进行实名认证。之后重新登陆账号查看实名认证审核情况。

而律师注册,第一步是点击律师诉讼,跳转到律师平台。点击单位管理员登陆专用通道,点击单位注册。第二步进行单位注册信息的填写。第三步,在单位管理员登录界面登录账号。第四步:律师单位管理员注册完律师所后登录单位律师所账号,在人员管理中添加注册本单位的律师。律师所管理员注册完本单位的律师人员后,律师可在律师平台根据律师执业证号及密码登录。

通过服务网立案请点击“在线立案”,选择立案的案件类型。之后提交相关材料,填写相关案件信息,勾选我已阅读,点击提交法院审核。

注意事项

1.诉讼服务网和辽宁移动微法院小程序暂不支持诉讼费交纳。诉讼费交纳可根据《诉讼费交纳通知书》提示的账号,通过微信、支付宝、银行转账办理。

2.请当事人提交申请时提供准确联系方式,以便法院工作人员及时与您联系。

3.如有问题需咨询,请拔打12368诉讼服务热线。

转载请注明来自德立,本文标题:《微信如何完成账号风险评估(移动微法院 法官手把手教您手机打官司)》

每一天,每一秒,你所做的决定都会改变你的人生!

发表评论

快捷回复:

评论列表 (暂无评论,12人围观)参与讨论

还没有评论,来说两句吧...