首页
财经
理财
科技
手机
电脑
数码
智能
游戏
硬件
系统
教程
科学
您现在的位置:
首页
智能
扇形的面积公式是什么弧度制(高中数学弧度弧长和扇形面积公式推导详细过程)
adminqwq
管理员
文章
75845
浏览
626435
搜索
«
2025年12月
»
一
二
三
四
五
六
日
1
2
3
4
5
6
7
8
9
10
11
12
13
14
15
16
17
18
19
20
21
22
23
24
25
26
27
28
29
30
31
扇形的面积公式是什么弧度制(高中数学弧度弧长和扇形面积公式推导详细过程)
饶向秋
2025-10-19
智能
8 次浏览
0个评论
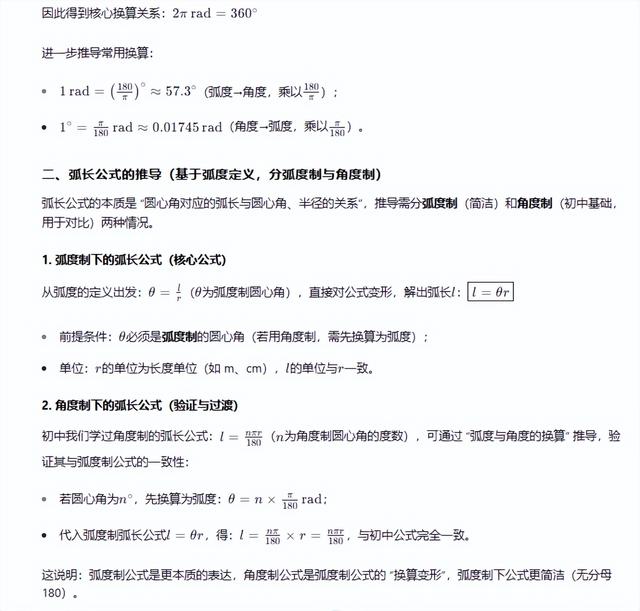
高中数学弧度、弧长和扇形面积公式推导详细过程
声明:内容来源于网络,版权归原作者所有,转发旨在分享,禁止商业用途,若侵权后台留。
转载请注明来自
德立
,本文标题:
《扇形的面积公式是什么弧度制(高中数学弧度弧长和扇形面积公式推导详细过程)》
本文标签:
扇形的面积公式是什么弧度制
饶向秋
27篇文章
站点
微博
每一天,每一秒,你所做的决定都会改变你的人生!
相关分类文章
发表评论
取消回复
快捷回复:
评论列表
(暂无评论,
8
人围观)
参与讨论
还没有评论,来说两句吧...
文章目录
还没有评论,来说两句吧...