当信息越来越多、节奏越来越快,运营人就需要“第二大脑”。这张AI表格,不只是工具,而是一次关于“运营认知结构”的重构。这篇文章试图还原从混乱到有序的过程,探讨内容工作如何借助结构化工具实现范式升级。
我们每天都在与各种表格打交道,但你是否真正思考过:表格存在的本质意义是什么?我们使用表格,究竟是为了解决什么问题?
对于财会人员来说,它变成了一张预算执行跟踪表,他们要解决的问题应是如何清晰记录、比对和监控各部门预算执行情况。
对于教育工作者来说,它变成了学生成绩分析表,他们要解决的问题应是如何客观评估学生阶段性学习成效,实现因材施教。
然而,现状是大多数伙伴仍然将表格视为一张数字化的纸,发挥的也只是表格的记录和计算功能。它的功能不应该因为行业而被固化,它的潜力更不应被角色所限定。
在平台生态中,大量信息是非量化、非结构化的——用户的一句吐槽、笔记中的一个热点、客服的一次反馈,这些有价值的信息散落在各处,如同珍珠散落大海。表格的意义,就是将这些平台本身不提供、非量化且无序的信息,通过结构化、规范化的方式,转变为可操作、可分析的有序数据。
在AI时代的浪潮之下,钉钉对表格重新进行了定义—— 每张 AI 表格都是业务数据沉淀的入口,每个人都是 AI 应用的创造者。
它由原来”更智能的表格”,变为如今的一种重新定义工作方式的“协作平台”。
今天,我以小红书全链路运营的视角,分享一些AI表格在市场推广、内容运营和客服三大核心环节中的实践应用。
PART 01 市场推广:从“广撒网”到“精准触达”在市场推广中,达人合作已成为获取品牌曝光、维护口碑和触达目标用户的重要手段。在许多中小型公司中,由于团队结构扁平,执行达人合作的任务往往落在市场或PR人员身上。而在传统工作流程中,他们需要手动收集达人联系方式、维护合作进度、记录投放数据并分析曝光效果,效率低下且难以规模化。
基于此,我设计了7张能够帮助PR人员提高300%工作效率的AI表格。
第一张表:brief撰写助手
第二张表:达人信息收集表(人才资源库)
第三张表:合作笔记信息收集表
第四张表:合作笔记数据收集表
第五张表:投流数据分析表
第六张表:达人推广仪表盘
第七张表:投流数据仪表盘
这七张表格涵盖了前期策划(brief)→ 资源筛选(达人信息)→ 项目执行(合作笔记收集)→ 过程监控(24h数据)→ 结果复盘(数据分析)→ 价值呈现(仪表盘),这是一个PR的工作流闭环。
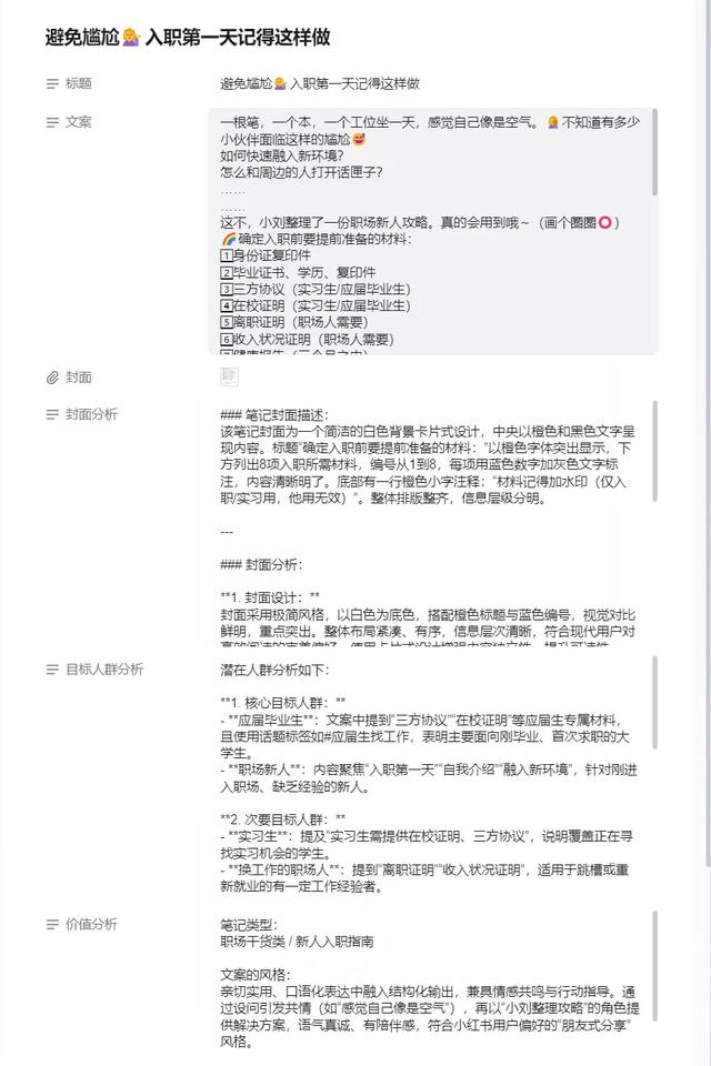
第一张表:brief撰写助手传统的brief撰写大多是以word文档的形式编辑产出的,工作流程繁琐,耗时长,产出效率低。
不同营销节点,不同用户群体的不同的brief侧重点,也就意味着我们的brief是不固定的。
而现在,我们可以通过AI表格快速生成我们的brief。
产品基础信息大多数情况下是固定的,而通过表格我们可以获取到“产品推广主题”和“信息补充”这两个板块,这两个板块对应的是brief大多数情况下的“变”。

以下是一个输出brief的案例展示:
**小红书PR Brief|达人建联专用优化版**
### **项目背景**
在内容创业与个人IP崛起的时代,越来越多的人意识到:掌握新媒体运营能力,是通往自由职业、副业增收乃至成功转行的关键技能。然而,自学路上信息碎片化、缺乏系统方法论、无人反馈指导,让很多人“开始即放弃”。
柒月文化传媒聚焦新媒体人才孵化,推出「30天小红书实战训练营」——专为0基础人群设计的沉浸式实操课程。我们不讲空洞理论,只做可落地的动作拆解。从账号定位、内容创作、爆款逻辑到数据优化、变现路径,30天手把手带你完成一个具备求职竞争力的新媒体作品集账号。
这不是一场“兴趣尝试”,而是一次真正意义上的职业入门训练。结营时,你将拥有:真实运营的个人账号 + 完整内容作品集 + 可量化的粉丝增长数据,这些都将成为你面试新媒体岗位时最有力的证明。
我们相信,每个人都有被看见的能力,只需要一次正确的开始。
—
### **目标受众**
– 想转行进入新媒体/内容运营领域的职场人
– 寻找副业机会的宝妈、自由职业者、学生党
– 应届毕业生,希望提升简历竞争力
– 对自我成长、内容创作有强烈兴趣的成长型用户
– 正在自学小红书但进展缓慢、缺乏方向感的人群
他们渴望改变现状,但需要一套清晰、可执行的学习路径和陪伴式支持。
—
### **产品亮点(可供参考)**
✅ **零基础友好**|无需经验门槛,小白也能快速上手
✅ **实战驱动学习**|每天1个具体任务,边学边做,拒绝纸上谈兵
✅ **结果导向闭环**|30天跑通“定位→内容→涨粉→变现”全流程
✅ **简历加分项**|产出真实运营账号+作品集+数据报告,面试更有底气
✅ **全程带教陪伴**|班主任1v1点评+社群督学机制,告别三分钟热度
✅ **高性价比入行方案**|相比动辄上万的培训课,用极低成本验证职业方向
🔥 特别适合想用最小成本试水新媒体赛道、积累实战经验的人群!
—
### **内容创作方向与建议(可供参考)**
1. **【真实体验向】**
“我用30天从0粉做到第一条千赞笔记,原来入行新媒体真的可以复制!”
→ 建议以第一人称视角记录学习过程,突出“变化”与“成果”。
2. **【干货种草向】**
“转行新媒体没作品集?教你30天打造一个能‘证明能力’的小红书账号”
→ 提炼训练营中的SOP框架(如选题库搭建、封面标题技巧),增强可信度。
3. **【痛点共鸣向】**
“别再自己摸索小红书了!我花了30天才明白:入门需要的是系统训练”
→ 引发情绪共鸣,强调“自学低效 vs 系统教学高效”的对比。
4. **【转型故事向】**
“辞职前我偷偷参加了这个训练营,靠作品集拿下第一个运营offer!”
→ 讲述职业转变的真实经历,突出课程对求职的帮助。
> ✅ 内容需原创,真实表达推荐理由或学习体验
> ✅ 自然植入课程价值点,避免硬广口播
> ✅ 可结合前后数据对比(如粉丝增长、互动提升)增强说服力
—
### **话题方向与建议(不少于三个品牌相关话题)**
#刘阿柒 #30天小红书实战训练营 #从0到1做自媒体
#新媒体运营入门 #转行新媒体 #女生搞钱日记
#副业推荐 #应届生求职 #自我提升 #小红书起号
> 📌 建议每篇笔记至少包含3个以上品牌关联话题,提升曝光精准度与搜索权重。
—
### **发文时间建议与要求**
⏰ **发布时间**:确认合作后**48小时内发布主笔记**,并配合**2次互动评论维护**(如回复粉丝提问、引导私信咨询等)
📅 **最佳发布时间段**:工作日晚7:00–9:00 或 周末上午10:00–11:30(用户活跃高峰期)
📌 **内容形式**:图文笔记或视频笔记均可,根据达人风格灵活选择
✍️ **字数要求**:正文不少于800字(视频脚本需等效信息密度)
🔗 **转化支持**:提供专属报名链接 + 转化追踪后台,便于效果监测
💬 **互动要求**:支持置顶评论引导私信、答疑解惑,提升转化率
—
📩 **合作邀请**
欢迎关注个人成长、职业转型、副业探索的成长型达人加入推广行列。让我们一起帮助更多普通人,用30天迈出改变的第一步—— **不是成为网红,而是掌握一项值得投资终身的核心技能。**
👉 私信获取达人专属合作政策 & 报名通道
——
**柒月文化传媒|让每一个想改变的人,都有能力被看见*
第二张表格是达人信息收集表(人才资源库)这个是我基于公司小伙伴的日常工作习惯,进行的表格设计。设计本身有两个出发点:使用方便,可随时随地编辑。
她面临的问题一个是录入信息慢,不能随时随地的录入、一个是长时间的信息录入会导致注意力不集中,从而导致数据窜行,一个是某些数据的录入需要有从业者的主观判断。
其实她的这些问题都可以通过对非量化问题的二次重构用AI表格来进行解决。
AI表格的信息收集和传统表格的差别在于以下两点:
一是信息收集方式(行为)的变化,AI表格可以通过内嵌的AI表单的形式,录入达人信息,收集方式更加便捷。
二是借助了AI的文本理解能力帮助打一些标签,例如(达人所属领域、类目)。
这些标签在传统工作流程中往往需要从业者主观判断,而这个主观判断往往又比较耗时。
(传统信息收集信息方式)

(基于AI表格通过表单页进行收集)
第三张表是合作笔记信息收集表这个表的作用其实有三点
第一:与达人的合作进展可视化了
第二:达人的项目执行进度可视化了
第三:项目负责人对于项目推进程度可以获得更直观的反馈了

我们可以随时随地看到与达人之间的合作进展。
第四张表是合作笔记数据收集表合作笔记的数据回收是pr的一项职责,同时也是一个重要的环节,通过24小时的数据检测,可以反馈出什么样的封面,更受用户欢迎;什么样的内容,用户更愿意去看;什么样的展示方式,传播效果会更好。
相对于传统的一项一项的数据填写,钉钉的AI表格自带的字段模板可谓是把这个工作效率提升了一大截,我在这个表格的设计中使用了AI的图片理解与内容识别能力,嗯,目前我测试的工作反馈,它的信息识别还没有出过错。

(钉钉AI字段模版中心)



(笔记数据收集表)
后面三张表格更倾向于数据总结与分析,因为他们都是基于你已经统计好的信息(你的前四张表的数据内容)进行进一步的数据洞察和价值评判。
按照重要性,后面三张表带给我们的数据洞察和价值更大,但是每个人对于数据的需求维度不一样,所以这里就不详细展示了。
虽然有一些啰嗦,但是,相对于与传统表格,AI表格真的是太方便了,一是数据可视化的数据选择随意性,二是它的工作效率真的高。
换句话说,从数据整理到数据产出到得出分析结论,以前的你得埋头折腾3个小时,而现在你只需要10分钟。
下面两张截图是仪表盘的部分功能展示,可视化,在仪表盘里展示的淋漓尽致。


值得一提的是,针对于每个子图表,它还有专项AI分析能力,我们可以获得不同分析视角下更深层次的业务见解。

其实说来挺羞愧的,我们并没有好好使用钉钉的软件生态,只是使用了局部功能,而只是这些就带给我们的直观数据反馈是:
在最近的一次品牌大促中,我们通过Ai表格快速筛选出50位契合品牌调性的中腰部达人,投放转化率提升32%,而人力成本降低45%。
PART 02 内容运营:从”经验驱动”到”数据驱动”内容运营需要持续追踪热点、分析爆款、优化策略。传统方式下,热点捕捉靠人工,爆款分析凭经验,数据整理耗时长。
基于此,什么是好内容,如何让爆款内容批量复制,如何提高我们的工作效率,成了我们需要考虑的核心。
好内容虽然没有固定的配方,但它具备一些共通的特质。我们以两种视角来去解构:
用户视角:关注内容本身的吸引力与价值感
价值密度高:内容能为用户提供明确的实用价值、信息增量或情感共鸣。易于理解与接收:结构清晰,语言流畅,表达方式符合目标用户的认知习惯。互动性与分享欲:能激发用户的评论、点赞或转发行为,具备社交传播潜力。运营视角:关注内容与战略目标的协同及可持续性
与品牌战略对齐:内容调性、主题与品牌定位、业务目标高度契合。数据可衡量、效果可优化:其数据表现可被量化分析,并能指导后续的内容策略迭代。具备可持续性:内容模式能够稳定输出,并有机会沉淀为可复用的资产或方法论。根据内容运营的核心需求,我做了四张表格:
第一张:爆款案例收集表第二张:爆款内容生成表第三张:笔记数据分析表第四张:用户需求分析表关于第一张表:爆款案例收集表其实把这张表定义为你的素材库,也是可以的。我们收集爆款案例就是为了学习和模仿,学习标题写法,封面设计,内容写法,以及对笔记内容进行价值分析,将爆款笔记的共性进行提炼。
传统的表格进行案例收集大多只是产生收集行为,笔记的价值需要后续的人为分析和总结,非常繁琐和低效。而通过AI表格进行收集,在收集过程中,你只需要填写一些基本信息,其他信息的补齐和分析AI在我们收集过程中就已经帮我们完成了。
(传统模式下的笔记收集)
(基于AI表格的信息收集)


这应该是大多内容生产者所关心的板块,如何生产优质内容,如何批量生产优质内容。
当然,这里也涉及两个板块,一个是内容的仿写,一个是原创。我们可以把仿写简单地理解为原创基础上的案例模仿。
一个传统的内容生产流程是确定选题→洞察用户痛点与需求→竞品分析→标题的拟定→内容的撰写→封面制作
而通过AI表格,我们只需要进行简单的信息输入,即可获得能够达到70-80分的优质内容。

(传统模式下的内容产出)


(基于AI表格的内容产出)
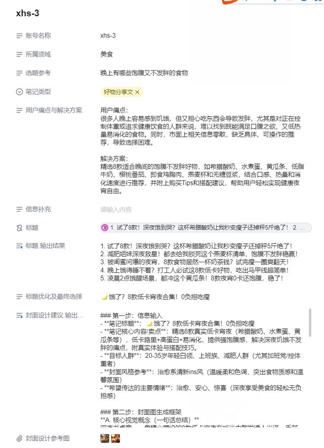
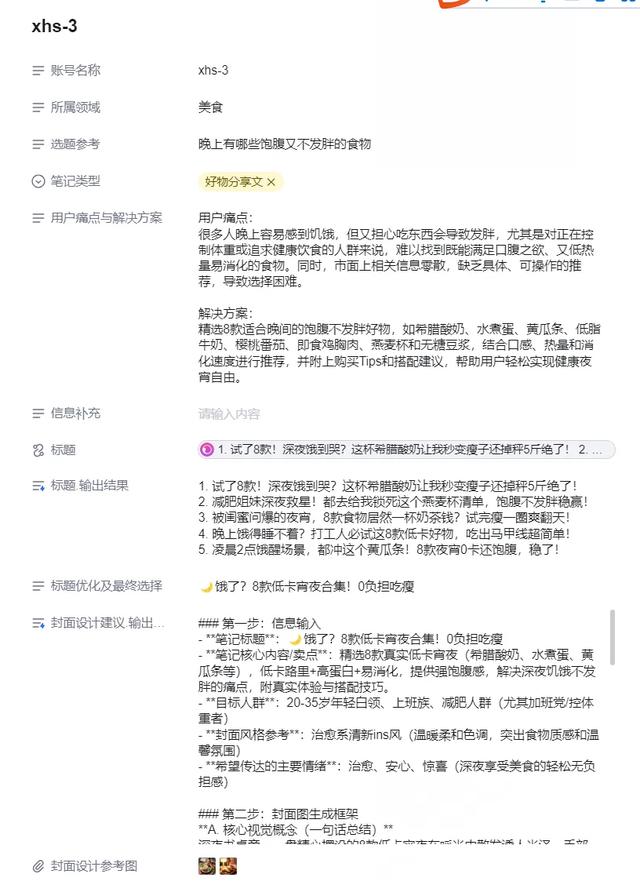
基于AI表格的内容产出案例:

输出笔记的案例展示:
🌙饿了?8款低卡宵夜合集!0负担吃瘦
✨ 姐妹们谁懂啊!!晚上10点肚子咕咕叫,脑子还在减肥,身体却在疯狂想吃东西😭
试过啃黄瓜、喝凉水…直到我整理出这份「深夜不胖嘴」清单——
现在每晚安心吃,体重反而稳了‼️
—
✅真实体验分享:作为一个靠加班续命的打工人,我太懂“饿着睡”和“吃了胖”的纠结了💔
这8款我亲测一个月的夜宵好物,低卡+高蛋白+易消化,关键是——**真的有饱腹感!**
📌推荐清单 & 我的真实感受👇
• **希腊酸奶(无糖)**
→ 打开盖子那一刻奶香扑鼻🥛,质地浓稠像布丁~
特点:高蛋白、含益生菌 → 优势:饱腹2小时+助消化 → 好处:睡前吃也不积食,肠胃超舒服
👉P2是我拍的配料表,只有生牛乳+菌种,0添加!
• **即食鸡胸肉(原味/黑椒)**
→ 嚼起来不柴!有汁水的那种💦搭配黄瓜条当“减脂沙拉”超满足
对比之前吃的冷冻鸡胸:这个不用煮,撕开就能吃,通勤包里常备3包!
• **水煮蛋🥚 + 樱桃番茄🍅**
→ 蛋黄绵密不噎人,番茄酸甜开胃~热量才120大卡!
Tips:提前煮好放冰箱,饿了直接抓一把,5秒搞定夜宵🔥
• **无糖豆浆(冷藏装)**
→ 冰冰凉喝一口超解馋,比牛奶更轻盈~
优点:植物蛋白+低GI,不会半夜血糖飙升长痘!
• **燕麦杯(奇亚籽+冷泡版)**
→ 口感像布丁!吸饱了牛奶的燕麦嚼着超带感~
我自己搭配的是:快熟燕麦30g + 无糖杏仁奶200ml + 奇亚籽5g,冷藏4小时OK✅
• **低脂牛奶(睡前100ml)**
→ 温热喝下去有种被治愈的感觉💕助眠+补钙+轻微饱腹,适合完全不想动脑的夜晚
• **黄瓜条🥒**
→ 听起来很惨?加点辣椒粉+柠檬汁=快乐脆片!
关键是——负热量食物啊!!咀嚼10分钟消耗的热量比摄入还多🤣
• **水煮虾仁(冷冻即食型)**
→ Q弹鲜甜,蛋白质爆棚!一盒才90大卡左右🦐
Tips:微波炉叮30秒就行,配酱油芥末=高级感夜宵
—
希望每个深夜醒着的你,都能被温柔喂饱💫
小小选择,大大安心,健康也能吃得香呀~💕
注:对于后面两个表格,他的使用方式和第一个pr板块的内容有一些相似,是不同场景下的业务逻辑的重复。所以,我有理由相信如果你有理解“市场推广”内容板块的业务逻辑拆解和表格搭建思路,你已经具备了自我搭建表格的能力,就把他当成一项练手项目吧,hhh。
PART 03 客服:从“被动应答”到“主动洞察”在日常客服工作中,海量的用户咨询不仅带来响应压力,更蕴含着改进产品、优化体验的关键洞察。然而,传统模式下,反馈记录零散于聊天记录,问题分类依赖个人经验,导致大量有价值的信息被埋没,难以转化为决策依据。
落实到AI表格或者是系统后台中,可以浓缩为四张表格:
第一张:问题分类表第二张:问题优先级表第三张:QA问答知识库第四张:智能反馈工单表界定问题→评估问题→分析问题→解决问题
是这四张表的设计逻辑

(问题分类表)

(问题优先级表)



(智能反馈工单表)
PART 04 AI表格的边界:工具与思维的共生尽管AI表格在各环节展现出强大潜力,但它并非万能。AI表格适用于数据量大、规则明确、重复性高的场景,能够显著提升信息结构化和管理效率。
然而,AI表格也有其局限性:
对数据质量的高度依赖(垃圾进,垃圾出)对非标场景和创造性工作的支持性有限无法替代人类对于情境的判断和对情感的理解认识到这些边界,并不是否定AI表格的价值,而是为了更理性地将其定位为“辅助者”而非“替代者”。
PART 05 AI时代,我们真正稀缺的是什么?AI表格能够高效处理海量信息,但提出什么问题、分析哪些数据、如何解读结果——这些关键环节,依然牢牢掌握在人的手中。真正赋予工具价值的,不是技术本身,而是背后那个能够思考、判断和决策的人。
未来社会稀缺的,或许不是会使用工具的人,而是能超越工具进行思考的人。AI表格终究是工具,而如何使用工具、赋予工具怎样的意义,永远取决于我们自己。
最终,表格不只是数据的容器,更是思维的映射。在AI时代,我们要善用工具提升工作效率,但更要锻炼自己独立思考的能力。因为真正的洞察,从来不在数据之中,而在数据之上。
注:本文中所有案例均基于钉钉AI表格实际应用,相关数据已经过脱敏处理。具体实现方案可根据企业实际需求进行调整。
以上的项目我汇集于一个大的表格中,嗯,这个表格可以是一个公司团队协作的载体,也可以是一人公司的多板块实践。目前仍在施工中。如果你对上面的项目感兴趣,欢迎查看我的项目。
https://alidocs.dingtalk.com/i/nodes/X6GRezwJlABEXOwzik7YlMLk8dqbropQ?utm_scene=person_space&iframeQuery=applicationId%3DN1AllbWDeirKAF0ZpMKpJ
最后的话如果您还在观望AI能否真正为您的业务赋能,希望这篇文章能成为一个真切的启发。它或许无法解决所有问题,但它清晰地指明了一个方向:AI的价值,在于让我们“少做事,多思考”。
对企业而言,这意味着更高的产能和更敏锐的市场洞察;对我们个人而言,这意味着我们终于可以告别那些“伪勤奋”的时刻,将精力真正专注于创造性的、有价值的成长上。
别让对未知的恐惧,阻碍了效率的进化。不妨就从梳理手头最繁琐的那项工作开始,尝试用AI的思维重新审视它。也许,你会发现一个全新的世界。
因为真正的洞察,从来不在数据之中,而在我们赋予数据的思考之上。
本文由人人都是产品经理作者【刘阿柒】,:【刘阿柒】,原创/授权 发布于人人都是产品经理,未经许可,禁止转载。
题图来自Unsplash,基于 CC0 协议。
转载请注明来自德立,本文标题:《表格制作教程入门视频免费(效率翻倍我用一张AI表格重构了小红书运营工作范式)》
还没有评论,来说两句吧...