顺丰保价费计算技巧(投保4000元仅赔600元)

顺丰保价费计算技巧(投保4000元仅赔600元)

边畅 2025-10-08 手机 17 次浏览 0个评论

记者 | 白帆

编辑 |

8月6日,“玉石运输破损保价4000元快递仅赔600元”的消息冲上微博热搜。但据界面新闻记者调查了解发现,快递公司不按照保价金额赔偿的纠纷时有发生。

保价4000元顺丰仅赔600元

据沸点视频的报道,做玉石生意的一位商家爆料称,近日使用顺丰给买家寄送一尊售价4400元的玉蟾,并选择了投保服务,后经快递人员上门查验货物并拍照之后,该商家拿到了一则声明价值4000元、保价32元的快递单,加上包装费2元,以及43元的快递费,该商家一共支付给顺丰78元。

投保4000元仅赔600元,顺丰保价出了什么问题

然而,在买家收到货物之后,发现物品有破损,要求上述商家退货。“买家收到货品之后跟我说物品坏了,我就第一时间联系了买家、揽件员还有派件员。”这一商家说。但经过沟通,顺丰客服表示只能赔偿商家600元。

为何售价4400元,保价4000元的产品,顺丰客服只赔付600元?对此,顺丰客服解释称,经过国家机构的鉴定,该物品估值是600元的金额,所以公司按照这个金额赔付600元。该客服还指出,商家的损失并不是玉蟾售出的4400元,“这笔交易您没有达成”顺丰客服解释。同时,该客服认为该商家属于虚高投保。

该商家认为,快递企业收取了保价费用,上门收物品也确认了物品的完整性,现在因为物流原因导致物品受损,就应该按照保价金额进行赔偿,否则消费者购买保价服务就失去了意义。

对此,中国消法研究会副秘书长陈音江此前在接受工人日报采访时指出,快递企业作了保价处理的快递,相当于双方有专门约定,快递企业更应该遵循契约原则,按照保价金额进行赔偿。

对于这一情况,界面新闻记者向顺丰方面求证,顺丰表示仍依照之前报道中的回应,目前双方尚未达成一致意见,顺丰仍以600元的赔付作为结果。

快递保价乱象多

这并不是顺丰首次收到不按保价进行赔偿的投诉。在黑猫投诉平台上,顺丰不按照保价进行赔偿的案例,涉及寄递的物品既包括电子产品,也包括酒、生鲜水果等物品。

界面新闻记者联系到其中一位谢先生,他在6月份通过顺丰寄送了一瓶价值8000元的1997年贵州茅台酒和铜杯子一个,其中保费为64元,保价8000元,运费26元,最终谢先生一共支付了90元的快递费用。

然而,待6月11日快递到达阜阳之后,签收人告诉谢先生称酒瓶盖损坏,茅台酒几乎全部洒出。谢先生将此事投诉给顺丰。顺丰客服承认茅台酒损坏,但只答应赔付4000元。谢先生认为,顺丰应当按照实际损失和保价金额进行赔偿。

除了上述两起案例中对于全损的争议外,部分破损的赔偿也出现了纠纷。一位客户在网上投诉称,寄送物品是顺丰强制要求保价500元,但到达目的地后,发现价值12120元的机器被压坏,重新维修、更换零件后大约将造成1000元左右的损失。而按照顺丰的规则,客户将得到41.3元的赔付,计算方式为500*(1000/12120)。这引发了客户的强烈不满,并质疑称顺丰强制客户出钱保价对他们有利的赔付方案。

此外,记者也了解到,按照顺丰制定的规则,顺丰并不对玉石等相对不易估值的产品提供保价服务。

顺丰在其规定中指出,包括古玩字画、纪念币、翡翠原石、观赏石等价值不易核实的物品,此外还有玉雕、木雕、紫砂壶、手办等易损或不易妥善包装的物品都不在保价范围之内。按照顺丰的这一规定,上述商家所寄递的玉蟾也应当不在保价范围内,但最终仍是按照保价进行的收费。

对于顺丰不为玉石等价值不易核实的物品提供保价,但快递员仍收取保价费用一事,界面新闻记者再次联系顺丰,但截至记者发稿,对方都没有任何反馈。

同时,记者通过多个淘宝商家了解到,网上售卖玉石主要会通过德邦、中通、顺丰等几家快递公司进行。有商家表示产品在寄递后如出现破损等情况可以退回,并表示对自己的产品已经购买了投保服务。但也有商家表示,由于通常和顺丰等两家快递公司合作,因此并没有进行投保,但如果在运输过程中出现破损,快递公司依旧会提供相关的赔付。

另一方面,在收取保价费用时,顺丰等快递公司则是按照物品价值或申报价值乘以千分比。据顺丰制定的保价服务的相关标准,其中针对部分易碎物品,物品的保价费用为8‰的物品价格。上述寄送玉蟾的商家和寄送茅台的谢先生,均按照这一规则缴纳了相关的保价费用。

这也引发出另一个问题,如果顺丰认为商家保价4000元的玉蟾实际物品价值为600元,按照顺丰这一收费标准,商家应当支付的保价费用应为4.8元,而非商家实际支付的32元,而谢先生应当缴纳的保价费应为32元,而非其实际支付的64元。

投保4000元仅赔600元,顺丰保价出了什么问题保价物品究竟应该怎么赔?

为了解顺丰在高价值产品方面的寄递服务,界面新闻记者尝试通过顺丰寄送玉石,前来揽件的快递员表示,如果货品出现损坏,顺丰将按照保价的价格进行赔付。但记者也注意到,该揽件员的描述与顺丰所制定的保价说明有所出入,顺丰的相关说明并未提及按照保价进行赔偿。

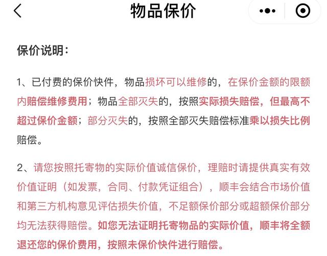
在顺丰官方的一份保价说明中,相关赔偿主要按照三个标准进行赔付。其一为保价物品损坏可以维修的,在保价金额的限额内赔偿维修费用;其二为保价物品全部灭失的,按照实际损失赔偿,但最高不超过保价金额;其三为部分灭失的,按照全部灭失赔偿标准乘以损失比例赔偿。

投保4000元仅赔600元,顺丰保价出了什么问题

也就是说,顺丰并非在其保价声明中承诺按照保价价格赔付,而是按照物品的实际价格赔付,且不会超过保价价值。

不止是顺丰,在德邦物流以及中通物流中,也设置了相关的赔付机制。其中德邦规定,当实际价值大于或等于声明价值时,托寄物全部毁损或灭失,公司将按照保价声明予以赔偿。但如果实际价值小于声明价值,发生类似情况快递公司将按照实际价值赔偿。

中通除了依据实际价值且不高于申报价值的数额进行相应赔付外,同时也规定用户在理赔时需要提供真实有效的价值证明,中通将结合市场价值和保险公司意见评估损失价值,赔偿范围不包括商业机会、预计收益等间接损失。

那么,相关法律是如何规定保价物品的赔付标准呢?

根据中华人民共和国邮政法第四十七条的相关规定,保价的给据邮件丢失或者全部损毁的,按照保价额赔偿;部分损毁或者内件短少的,按照保价额与邮件全部价值的比例对邮件的实际损失予以赔偿。

不过,2013年出台的《快递市场管理办法》第二十条以及2018年出台的《快递暂行条例》均指出,保价快递要依据双方约定进行赔付。尤其《快递暂行条例》明确要求企业与寄件人按照约定的保价规则确定赔偿责任,且企业在寄件人填写运单前告知保价规则,允许企业要求寄件人对贵重物品保价。

《快递服务国家标准》则规定,对于购买保价的快件,快递服务组织应按照被保价金额进行赔偿;快件完全损毁时,应参照快件丢失赔偿的规定执行;快件部分损毁时,应依据快件丧失价值占总价值的比例,按照快件丢失赔偿额度的相同比例进行赔偿。

陈音江认为,各快递公司自己制定了相应的赔付标准,但标准所列举的内容明显减轻了自身责任,属于霸王条款,因此其内容不具备法律效力。

贯铄企业CEO、上海交通委邮政快递专委会副主任赵小敏对此指出,目前国内这一领域的争议比较大,各地判罚所参照的法律路径也不一样,最后法院审理的结果也不尽相同,“其实这种事情应该是全国统一的。”赵小敏说。

值得注意的是,随着电商的发展,玉石、古玩字画、紫砂壶等具有艺术特点的产品已经成为电商交易中的重要组成部分,这些难以估值且易损的产品究竟应该如何运输?运输过程中如果出现破损、灭失等问题应该如何赔偿?也成为了当下快递市场的一个痛点。

结合当下的困境,赵小敏建议,快递公司应与保险公司研究制定出针对高价值或艺术类等不容易估值的保价产品的保险服务,快递公司承担运输责任,保险公司则承担定损及赔付责任。“这样一来,快递公司用户的利益会得到保障,企业也会在其中谋求更大的发展。”

他同时指出,需要寄送快递的用户也应当注意,在寄送之前了解清楚快递公司的相关规则,否则出现问题就很难处理。而其快递企业也应当充分告知用户,明确保价服务的相关规则。

转载请注明来自德立,本文标题:《顺丰保价费计算技巧(投保4000元仅赔600元)》

每一天,每一秒,你所做的决定都会改变你的人生!

发表评论

快捷回复:

评论列表 (暂无评论,17人围观)参与讨论

还没有评论,来说两句吧...