网易云咋注销账号(网易云音乐怎么注销账号)

网易云咋注销账号(网易云音乐怎么注销账号)

矫沛若 2025-10-15 财经 12 次浏览 0个评论

在数字音乐蓬勃发展的今天,网易云音乐以其独特的社区氛围和丰富的音乐库,成为众多音乐爱好者的心灵栖息地。人们在网易云音乐上创建账号,收藏喜爱的歌曲,撰写走心的评论,构建属于自己的音乐记忆。但是,随着个人情况的改变或者需求的不同,有时用户可能会想要注销网易云音乐账号。这个看似简单的操作背后,其实涉及到多种使用场景以及一系列可能出现的问题。下面介绍网易云音乐注销账号设置的操作方法。

网易云音乐怎么注销账号

一、网易云音乐怎么注销账号

1、进入网易云音乐我的界面,点击“三图标”。

网易云音乐怎么注销账号

2、进入下拉菜单界面,点击“设置”。

网易云音乐怎么注销账号

3、进入设置界面,点击“账号与安全”。

网易云音乐怎么注销账号

4、进入账号与安全界面,点击“注销账号”。

网易云音乐怎么注销账号

5、进入问题详情界面,点击“请点击申请”。

网易云音乐怎么注销账号

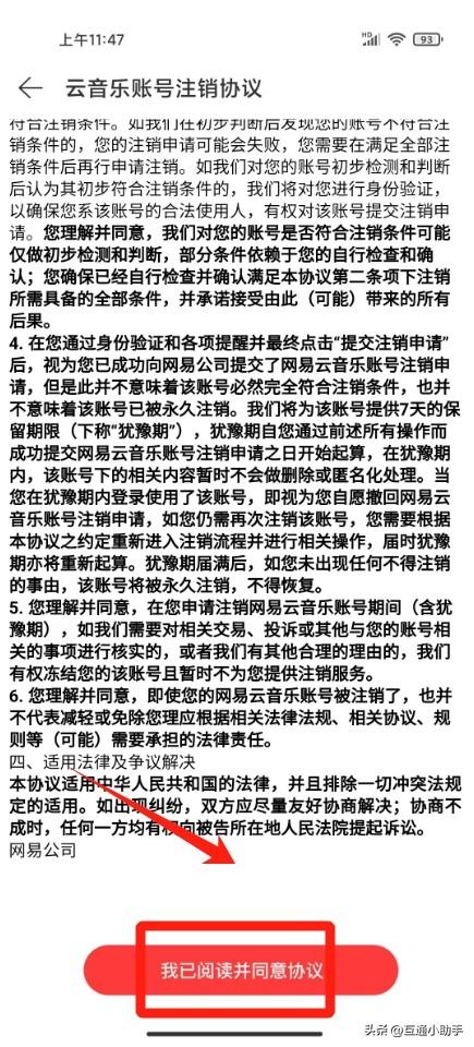
6、进入云音乐账号注销协议,点击“我已阅读并同意协议”。

网易云音乐怎么注销账号

7、进入注销账号,点击“发送短信验证”,验证后注销。

网易云音乐怎么注销账号

演示环境:

品牌型号:小米 14

系统版本:澎湃OS 1.0.19

软件版本:网易云音乐 9.0.31

二、网易云音乐注销账号设置注意事项

1. 注销是不可逆操作,账号注销后将无法恢复,所有信息(如歌单、收藏、评论等)将被删除或匿名化处理。

2. 注销前需备份重要数据,包括歌单、下载记录等。

3. 需阅读并同意《网易云音乐账号注销协议》,了解注销后果。

4. 系统会提供7天犹豫期,在此期间可撤销注销申请。

5. 注销流程可能需要身份验证,确保账号安全。

6. 封禁账号或特殊身份的账号暂不支持注销。#冬日生活记录#

转载请注明来自德立,本文标题:《网易云咋注销账号(网易云音乐怎么注销账号)》

每一天,每一秒,你所做的决定都会改变你的人生!

发表评论

快捷回复:

评论列表 (暂无评论,12人围观)参与讨论

还没有评论,来说两句吧...