1、数学二考试内容主要为高等数学和线性代数,不考概率论与数理统计,且题目难度相对较低主要面向工学门类下的纺织科学与工程轻工技术与工程农业工程等五个一级学科数学三考试内容同样包括高等数学线性代数和概率论与数理统计,但题目难度较数学一略低主要面向经济学门类下的所有一级学科以及管理学门类下的管理科。
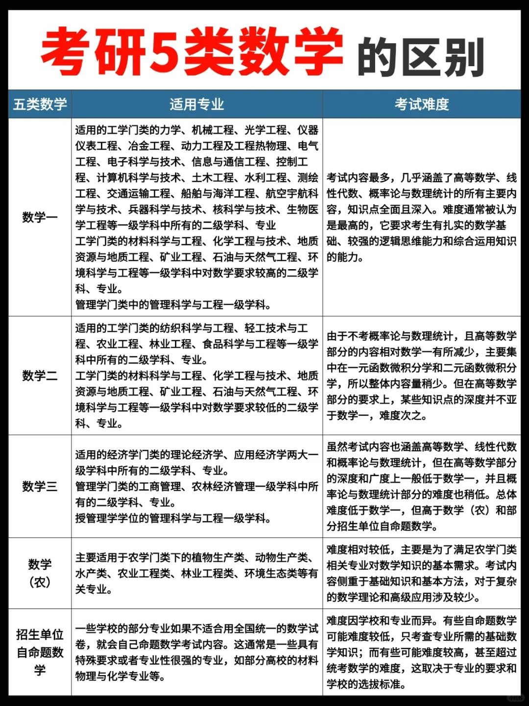
2、考研数学一数学二数学三在考试内容科目占比适用专业方面存在区别,具体如下一考试内容与科目占比数学一考试科目高等数学线性代数概率论与数理统计内容特点考试内容全面,题目设置有一定难度科目占比高等数学56%线性代数22%概率论与数理统计22%数学二考试科目高等数学。
3、考研数学一和数学二的主要区别体现在考试科目难度以及具体考查内容上首先,考试科目上的区别数学一考试科目包括高等数学线性代数概率论与数理统计这三部分内容均需要考生全面掌握,并在考试中灵活应用数学二考试科目仅包括高等数学和线性代数与数学一相比,数学二不考查概率论与数理统计部。
4、数学一包括高等数学线性代数和概率论与数理统计,其中高等数学占比最大数学二只有高等数学和线性代数,不考概率论与数理统计数学三也是高等数学线性代数和概率论与数理统计,但与数学一相比,数学三的高等数学占比相对较小考试范围数学一考查范围最广,涉及的知识点最多,包括高等数学。
5、考研数学一二三的区别 考研数学分为数学一数学二和数学三,主要针对考研要考数学的专业而言报考专业不同,考研数学的考试范围也会有所不同,它们在分值考试内容难度以及适用专业上各有侧重一难度排名 数学一 数学二 数学三二考试内容 数学一涵盖最全面,包括多元函数微积分学。
6、考研数学一数学二和数学三的区别和难度分析一区别 内容范围 数学一包括高等数学微积分线性代数概率论与数理统计三个科目内容广泛,涵盖的知识点较多,是工学门类中多数一级学科的首选考试科目数学二仅包括高等数学与线性代数两个科目相较于数学一和数学三,其考查范围较小,但。
7、考研数学一难度大于数学二,主要区别在于考察范围和知识点一难度对比 从难度上来看,考研数学一通常被认为比数学二更难这主要是因为数学一的考察范围更广,涵盖了高数线性代数和概率统计三大板块,而数学二虽然在高数和线性代数上考察得更深入一些,但并不涉及概率统计部分因此,对于需要全面掌握。
8、考研数学一和数学二的主要区别体现在考试范围和内容的侧重点上考试范围数学一考试范围极其广泛,几乎涵盖了整个本科阶段的数学相关课程,包括数学分析高等代数常微分方程等多门课程的知识点数学二考试范围相对较小,主要集中于高等数学和线性代数这两门课程,但在这两门课程的深度要求上更高。
9、考研数学一和数学二的主要区别在于考题范围以下是两者的具体区别数学一 覆盖范围广泛数学一涵盖高等数学线性代数和概率论与数理统计三门课程的内容,且各部分知识点都较为深入 难度较高相对于数学二,数学一在题目的难度和深度上通常更高,尤其是在概率论与数理统计部分,可能会涉及更为复杂。
10、考研数学一与数学二存在显著区别适用对象不同数学一主要服务于理工科学生,适合对数学有较高要求的学科数学二更适合农学专业的学生,对数学的要求相对较低考试科目与内容差异数学一涵盖高等数学线性代数及概率论与数理统计内容广泛且复杂,包括微积分多元函数级数矩阵行列式向量随机变量概率分布。
11、考研的数学一和数学二主要有以下区别内容难度与范围数学一难度相对较高,内容涵盖范围广泛它不仅包括了高等数学线性代数和概率论与数理统计的全部内容,而且在高等数学部分,数学一还比数学二多了一本书的内容,并且高数章节也相对较多,包括了一些较为困难的章节数学二难度相对较低,内容涵盖。
12、考研数学一二三的主要区别体现在分值占比试卷结构及适用学科上,具体如下一分值占比区别数学一高等数学56 线性代数22 概率论与数理统计22 特点考察内容最广泛,复习全面性要求高,难度较大数学二高等数学78 线性代数22 特点不考概率论,内容相对较少,但需深入理解知识。
13、考研数学一二三的主要区别体现在考试范围难度以及针对的考生群体上一考试范围 数学一考试范围最广,包括高等数学上下册线性代数概率论与数理统计这些内容在考试中均有涉及,且难度相对较高数学二考试范围较数学一有所缩小,主要考察高等数学上下册和线性代数,不考察概率论。
14、考研数学一和数学二的主要区别如下内容涵盖范围数学一涵盖了高等数学线性代数以及概率论与数理统计三部分内容,内容最为丰富数学二专为农学考生设计,仅包含高等数学和线性代数两部分内容,且在高等数学部分去除了较多与农学专业不相关的内容难度数学一难度最大,因为其不仅涵盖了广泛的内容。
15、总结数学一数学二和数学三在内容涵盖难易程度和适用专业上均有明显区别数学一内容最多,难度最大,适用于对数学要求较高的理工科专业数学二内容较少,不考概率论,适用于对数学要求较低的工科类专业数学三内容介于数学一和数学二之间,适用于经济学类和管理类的专业数学农则主要适用。
16、考研的数学一和数学二在考查范围与难度上存在明显区别考查范围数学一考查范围最为广泛,包括高等数学线性代数以及概率论与数理统计数学二考查范围相对较小,主要集中在高等数学和线性代数上,不涉及概率论与数理统计部分考试难度数学一全面且深度较高,题目难度较大,要求考生具备扎实的数学。
17、考研数学一二三的主要区别在于考察的范围和难度,难度上数学二相对较为简单一考察范围 数学一包括微积分线性代数和概率论与数理统计三部分内容微积分部分涵盖极限导数微分积分多元函数微积分学无穷级数常微分方程与差分方程等线性代数部分包括行列式矩阵向量线性方程组。
转载请注明来自德立,本文标题:《考研的数学一和数学二的区别》

京公网安备11000000000001号
京ICP备11000001号
还没有评论,来说两句吧...