高中生涯规划是指对高中生在学业职业兴趣等方面进行系统性全面性的规划,以帮助学生更好地发掘自身潜力实现自我价值高中生涯规划的写作方法如下一自我认知 1 性格特点分析自己的性格特点,包括优点和缺点2 兴趣爱好列出自己感兴趣的领域和活动3 能力水平评估自己在学业和社交。
在分析了收集来的信息和自我的情况之后,我对自己未来的计划也有了一定的准备现在,我将自己未来对高中的学习规划如下一自我的目标和思想 高中阶段的目标自然是我们每个人心中都有的那个理想大学而我的理想更是的xx市的xxx大学为此,在学习上我要付出比别人更多的努力就像老师所说“。
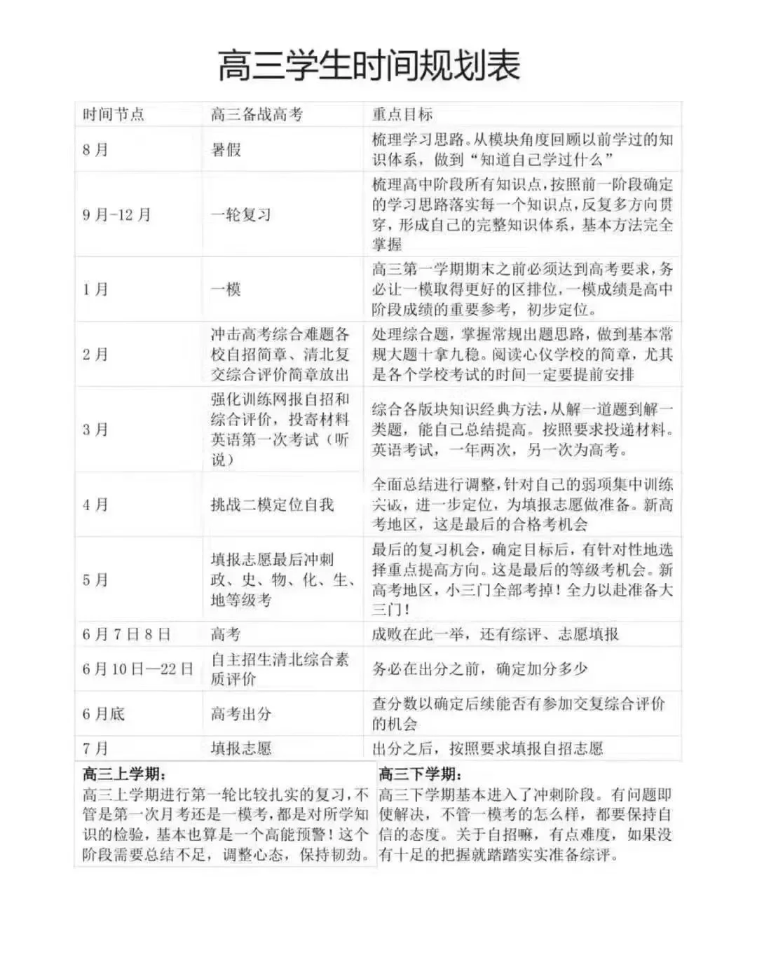
规划未来方向根据自己的兴趣和成绩,开始规划未来的大学专业方向,并为之努力可以考虑参加一些竞赛或提前学习相关知识三高三冲刺备考与心态调整 全面复习与查漏补缺高三主要是进行知识的全面复习和查漏补缺建议学生制定详细的复习计划,并按照计划有序进行模拟考试与真题演练多参加模拟考试。
转载请注明来自德立,本文标题:《高三对未来生涯的规划简短》

京公网安备11000000000001号
京ICP备11000001号
还没有评论,来说两句吧...