对方把我微信拉黑了怎么破解
1、首先,你可以通过共同的朋友或家人尝试与对方沟通,表达你希望重新建立联系的愿望有时候,一个中间人的介入可以帮助缓和双方的关系其次,你可以反思你们之间的互动,看看是否有什么误会或不愉快的事情导致了对方将你拉黑通过自我...
西葫芦饼怎么做又软又好吃
食材 西葫芦小半+半个土豆+一小节胡萝卜 西葫芦,土豆,葫萝卜擦丝,装入碗中备用加入15低筋面粉打入一个蛋 排敏后才能整个蛋哦 搅拌成面糊,面糊用筷子夹起不易流动或轻微流动都可平底锅刷油,油热用汤勺倒入面糊整理成圆形...
windows不能更改密码什么意思
1、当Windows系统无法更改密码时,可能是因为管理员账户中的用户不能更改密码选项被勾选了要解决这个问题,您可以按照以下步骤操作首先,右键点击“我的电脑”,在下拉菜单中选择“管理”这将打开计算机管理窗口接着,在左侧...
男性须知的5大保健常识
故每年例行体检是保持健康的最好方法4胸口痛一定要去检查男性有时在干体力活或运动后会出现胸口痛的情况,一般休息片刻胸痛会停止,大可不必紧张但这也可能是心脏病的早期症状,最好是去医院检查一下,也许什么事都没有,但确诊后才...
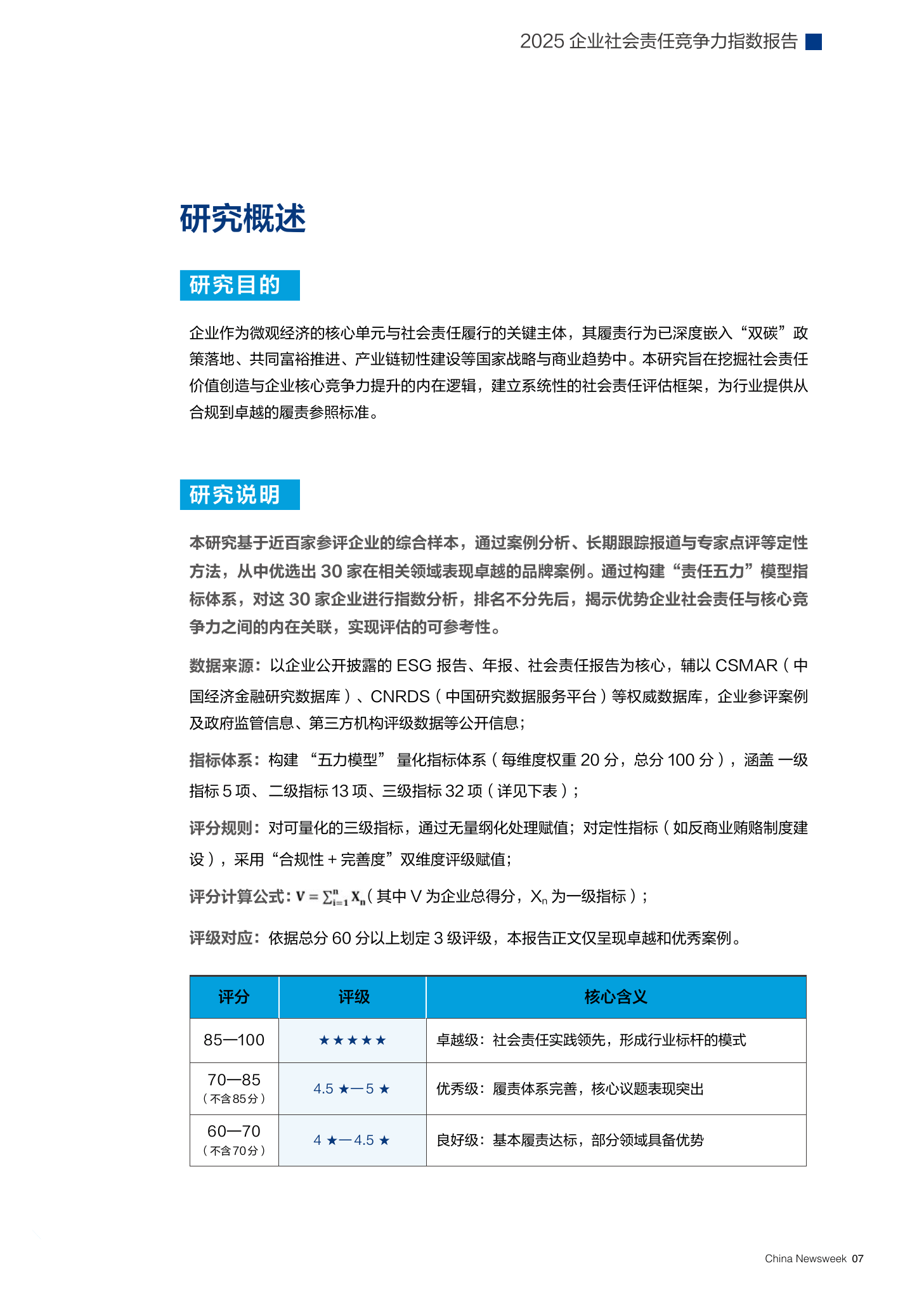
企业社会责任报告介绍
社会责任报告是一种披露企业组织或个体在一定时期内履行社会责任情况的文档它旨在提高透明度,使利益相关者了解组织如何平衡商业目标与社会公共利益,并倡导可持续发展社会责任报告主要包含以下内容报告概述简要介绍编制报告的目的背...
腾讯微保是真的吗可靠吗
1、综上所述,腾讯微保凭借其合规经营优质的产品和服务以及创新的理赔模式,赢得了用户的信任和市场的认可因此,可以认为腾讯微保是真实可靠的。...
turnin歌词表达的什么
1、1歌曲内涵却往往都是充满着积极向上的正能量,这首Turnin就有着给身处逆境中的听众们带去一束光的能力2歌词If youve been just staring at the sunrise above this...
头发干枯毛躁怎么保养头发
头发太干燥了,可以通过以下方式进行保养选择合适的洗护产品使用滋润补水款的洗发水和护发素,这些产品能有效补充头发所需的水分和养分,抚平干枯毛躁正确洗发洗发时,先将洗发水倒在手掌中搓揉起泡,再均匀涂抹在打湿的头发上用指腹...
inneed和inneedof区别
in need和in need of在含义上存在明显的区别in need通常表示“处于危难中”或“急需”的状态,强调困境或急需的状况而in need of则明确表达了“需要某物或某人”的意思,侧重于对具体内容的需求详...
阿里巴巴1688采购平台
阿里巴巴采购批发平台1688退货流程相对明确和系统首先,在阿里巴巴1688平台上退货,买家需要登录自己的账号,并进入ldquo我的阿里rdquo页面,找到ldquo买家中心rdquo板块在该板块中,可以查看到所有已购...










京公网安备11000000000001号
京ICP备11000001号